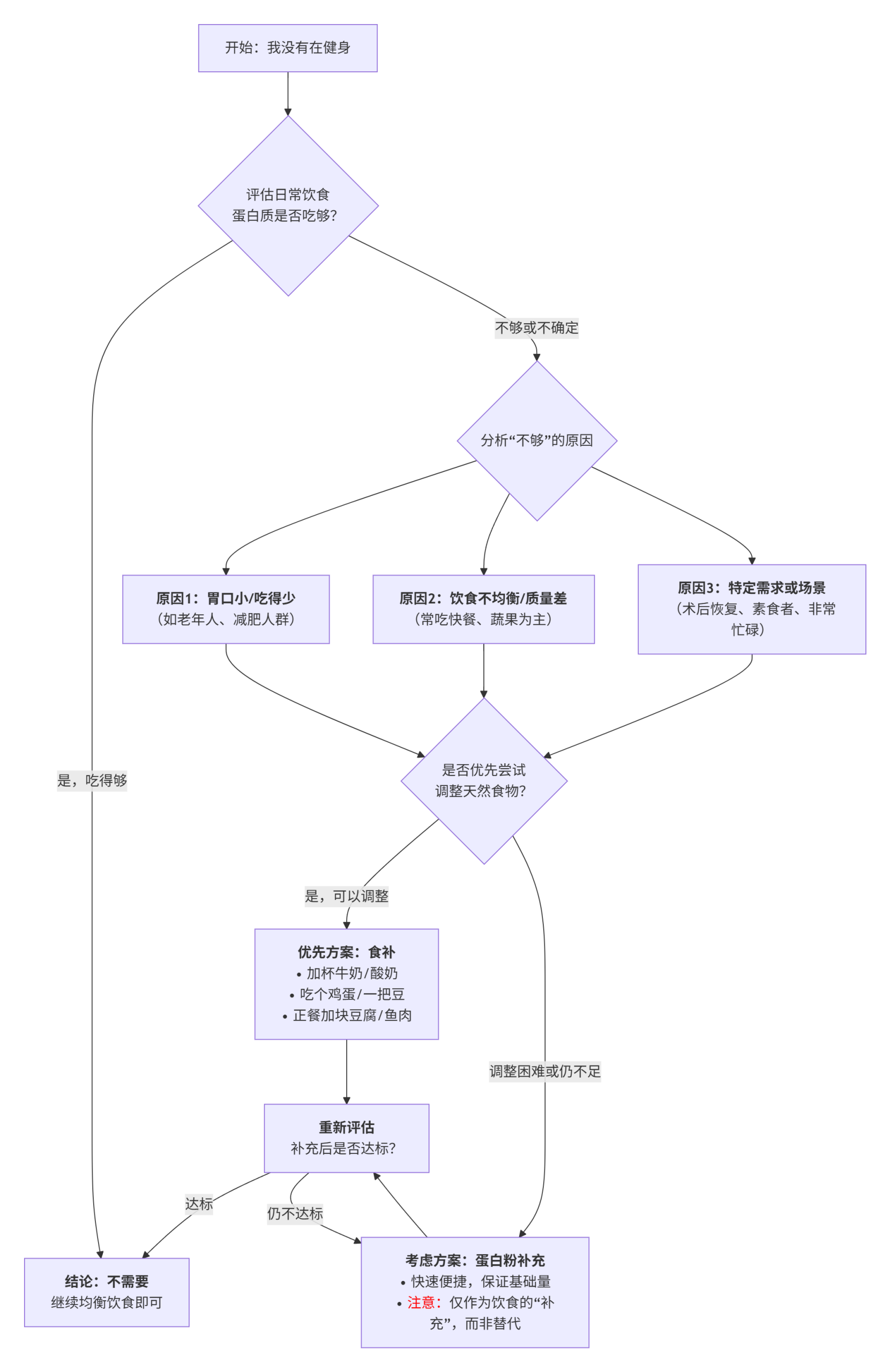
我没有在健身,需要喝蛋白粉吗?

「我没有在健身,需要喝蛋白粉吗?」你是不是也有这样的疑问。
蛋白粉是把食物中的蛋白质提取、浓缩,做成一个方便补充剂。蛋白质本来就是身体每天都需要的营养素,和你有没有健身,没有绝对关系。
你真正该问的不是「要不要喝蛋白粉」,而是「我每天有没有吃够蛋白质」。
如果你三餐规律,鸡蛋、鱼、肉、豆腐、牛奶都有好好吃到,那大多数情况下,并不一定需要额外补充蛋白粉,优先从天然食物摄取。(还合年龄,自己的消化吸收能力有关) – 最新标准 成人每天需要补充 1.2~1.5g/Kg 的优质蛋白质。算算自己记够了没有。

但如果你工作忙、常外食、吃很少,或者一整天下来发现蛋白质明显不够,那蛋白粉就会是你一个省时又方便的选择。
市面上有不少蛋白粉, 到底有什么差別?
- 乳清蛋白 (Whey Protein): 从牛奶中提炼,是目前最受欢迎的类型。
优点: 吸收极快,含有完整的必需氨基酸,非常适合运动后补充。
细分: 浓缩乳清(价格实惠)、分离乳清(去除了大部分脂肪和乳糖,适合轻微乳糖不耐受的人)、水解乳清(预先消化,吸收最快)。

- 酪蛋白 (Casein): 同样来自牛奶,但吸收速度极慢。
优点:消化分解较慢,需5~7小时。通常建议在睡前饮用,防止睡眠期间肌肉分解。
- 植物蛋白 (Plant-based Protein): 常见来源有大豆、豌豆、糙米等。
优点: 适合素食者或对乳制品严重过敏的人。

注意:
蛋白粉不是一定要喝,也不是喝了就比较健康。关键还是回到你的生活型态和饮食习惯。从日常饮食中,蛋白质吃得到、吃得够,其实就没有需要喝蛋白粉;真的吃不够,用蛋白粉就帮补一下。

它并不是取代你的正餐!
会员优惠价更实惠! (每袋 30 份 – 会员价只需 $39.95USD – 让蛋白粉成为我们的饮食补充)


蛋白质的六大核心功能
1. 构建与修复身体组织(核心基础功能)
- 身体的“建筑材料”:从头发、指甲、皮肤、肌肉、骨骼到内脏器官,几乎所有身体组织都由蛋白质构成。它是身体的“砖瓦”。
- 持续的修复与更新:身体细胞在不断衰老和更新(如皮肤细胞、肠道细胞),受损时也需要修复(如运动后肌肉纤维的微损伤、伤口愈合)。蛋白质是完成这些修复和更新工作的“原材料”。
2. 酶与激素的构成成分(驱动生命活动)
- 酶:几乎所有生物化学反应(如消化食物、能量代谢、DNA复制)都需要特定酶来催化。而绝大多数酶的本质就是蛋白质。没有它们,生命活动会立即停止。
- 激素:许多关键的激素是蛋白质或多肽,如胰岛素(调节血糖)、生长激素(促进生长发育)。它们是身体的“化学信使”,调节各种生理过程。
3. 维持免疫功能(身体的“卫兵”)
- 抗体是专门针对病原体(细菌、病毒等)的蛋白质。当身体受到入侵时,免疫系统会迅速制造特定的抗体来标记和中和它们。蛋白质摄入不足会直接削弱免疫力,增加感染风险。
4. 运输与储存物质(体内的“物流系统”)
- 血红蛋白:一种特殊的蛋白质,负责在血液中运输氧气到全身各处。
- 载体蛋白:运输各种营养素(如脂蛋白运输脂肪)、矿物质、维生素和药物到达需要它们的细胞。
5. 维持体液平衡和酸碱平衡
- 调节渗透压:血液中的蛋白质(如白蛋白)能帮助维持血管内外的液体平衡。严重缺乏时会导致液体渗出到组织间隙,引起水肿。
- 缓冲系统:蛋白质是体内重要的酸碱缓冲物质,帮助维持血液和体液的pH值稳定。
6. 提供能量(次要功能)
- 当碳水化合物和脂肪供能不足时,身体会将蛋白质分解为氨基酸用于供能。但这并非其主要职责,且会消耗宝贵的结构组织。
蛋白质摄入不足的常见影响
- 肌肉流失、力量下降、易疲劳
- 免疫力低下,容易生病
- 伤口愈合缓慢
- 头发稀疏、指甲脆弱、皮肤干燥
- 儿童和青少年生长发育迟缓
- 激素失调,可能影响新陈代谢和情绪
- 水肿(特别是脚踝和腹部)
简单总结
你可以将身体想象成一个不断在进行的、复杂的建筑工程:
- 蛋白质就是建筑材料(砖块、钢筋)。
- 酶是建筑工人和工具,负责所有施工步骤。
- 激素是项目经理和图纸,指挥和协调工程。
- 抗体是保安和防御系统,保护工地免受破坏。
没有充足且优质的蛋白质供应,这个“工程”就会停工、使用劣质材料,甚至结构崩塌。
因此,无论是为了健身塑形、保持健康、增强免疫力,还是为了维持最基本的生命活动,确保足量、优质的蛋白质摄入都至关重要。 结合你之前关注的蛋白质来源图表,就能更好地规划每日饮食。
